欢迎进入深圳市格林赛德科技有限公司!!!
中
|
EN
联系电话:
0755-26966001
首页
走进格林赛德
企业介绍
公司动态
团队风采
机械设备
产品中心
产品介绍
生产流程
生产线
厂区展示
照片区
视频区
在线报价
新闻中心
行业新闻
公司新闻
联系我们
联系方式
地图导航
首页
EN
中文
走进格林赛德
企业介绍
公司动态
团队风采
机械设备
产品中心
产品介绍
生产流程
生产线
厂区展示
照片区
视频区
在线报价
新闻中心
行业新闻
公司新闻
联系我们
联系方式
地图导航
产品介绍
生产流程
生产线
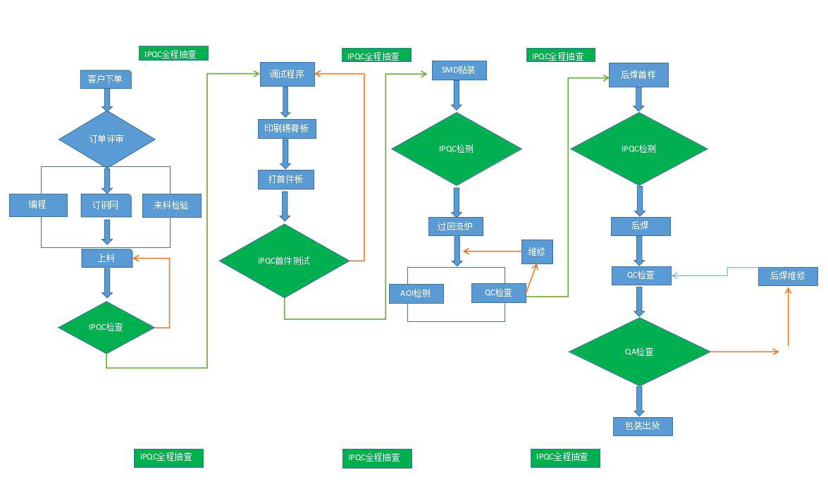
SMT贴片流程图
简介
产品
一键拨号
一键导航
在线客服
648860948
1354056598
Marketing@gringsid.com
唐生 13692224401